ベストデコレーションスペースアイデア

Control An Arduino Via The Hm 10 Ble Module From A Mobile App On

Hm 10 Bluetooth 4 Ble Modules Martyn Currey

Apploader Upload Arduino Sketches Over Ble From Ipad Iphone

Ftp Imall Iteadstudio Com Modules Im130614001 Serial Port Ble Module Master Slave Hm 10 Ds Im130614001 Serial Port Ble Module Master Slave Hm 10 Pdf

Bluetooth Ble Adventures

Hm 10 Ble 02 Uploading The Sketch Youtube

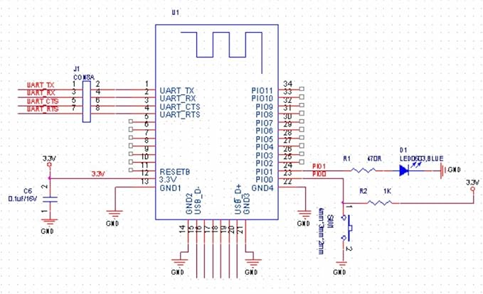
Sz0hvasz3npcym

Https Courses Engr Illinois Edu Ece445 Getfile Asp Id 11781

How To Hack Ir Remotes

Hm 10 Bluetooth 4 Ble Modules Martyn Currey

Hm 10 Bluetooth Module Pinout Features Interfacing Datasheet

Bluetooth 4 0 Hm 10 Cc2541 Ble Dan Chen S Lab

Help Connecting Bluetooth Hm 10 To Vesc Esk8 Electronics

Rigpix Database Schematics Manuals N Stuff

Hm 12 Schematic Radioaficion

Hm 12t Dual Mode Bluetooth Module 4 0 Edr And Ble Manufacturers

Cc2541 3 3v Hm 10 Bluetooth Module Interfacing With 5v Ttl Obd1

Hm 10 Bluetooth 4 Ble Modules Martyn Currey

Top Sale New Original Integrated Circuits Bluetooth 4 0 Module Hm

For Arduino Android Ios Ble Bluetooth 4 0 Hm 10 Cc2540 Cc2541 6pin

When I Write Data To A Ble Characteristic Ffe1 To Send Data Over

Hm 10 Bluetooth Module Pinout Features Interfacing Datasheet

Harry S Blog 2019

Getting Started With Ble And Arduino

Hm 10 Ble Search Easyeda

Https Encrypted Tbn0 Gstatic Com Images Q Tbn 3aand9gcq0x1r8jhvxyvtzdsljhxanlyvgeg2fjmgkqrvrduh3vfh2r1g2 Usqp Cau

Xe 5768 Icom Mic Wiring Diagram Free Download Wiring Diagram

Bluetooth Wireless Module 4 0 Cc2541 Android Ios Hm 10 Ble For Arduino

Hm 10 Bluetooth 4 Ble Modules Martyn Currey

Ftp Imall Iteadstudio Com Modules Im130614001 Serial Port Ble Module Master Slave Hm 10 Ds Im130614001 Serial Port Ble Module Master Slave Hm 10 Pdf

Hm 10 Bluetooth 4 Ble Modules Martyn Currey

Control An Arduino Via The Hm 10 Ble Module From A Mobile App On

Image 2 Caister Field Offshore Technology Oil And Gas News

Hm 11 Bluetooth Module 4 0 Ble Ti Cc2540 Eastwin Pcb

Bluetooth 4 0 Jdy 10 Hm 11 Ble Serial Transmission Module

How To Use Hm 10 Ble Module With Arduino To Control An Led Using

Cc2541 Bluetooth Low Energy Tosya Electronics

Hm 10 Bluetooth Module Pinout Features Interfacing Datasheet

Hm Trp Gateway Mysensors Forum

Amazon Com Dsd Tech Hm 10 Master And Slave Bluetooth 4 0 Le

Arduino Signal Generator By Fabrizio Boco

Hm 10 Or Cc41 A Module Automatic Arduino Ble Module

1 Pcs X Hm 16 Bluetooth Ble 4 2 Module Master Slave Transparent

Bluetooth Ble Adventures

9qke40010 Vcr Schematics Circuit Diagram Lg Electronics Usa

Https Encrypted Tbn0 Gstatic Com Images Q Tbn 3aand9gcqao1dvcpeoxdumsxkxocj9veze2e52ch5im2axhte1tcnbtyl1 Usqp Cau

Hm 10 Or Cc41 A Module Automatic Arduino Ble Module

In3eci Italian Amateur Radio Station

Jdy 08 Bluetooth 4 0 Module

Upgrading Firmware To Hm 10 Cc2541 Ble 4 0

Hm 10 Ble Without Breakout Board

Dsd Tech Official Website

Application Pic18fxxxx Ble Bluetooth Et Tablette Android

Bluetooth 4 0 Ble 모듈 Hm10 Mcu보드 제어모듈

Building Bb 8 Part 5 Dome Assembly Electronics Schematic

9qke40010 Vcr Schematics Circuit Diagram Lg Electronics Usa

Hm 17 Cc2541 Bluetooth 4 1 Ble Uart Wireless Module Hm17 Hm11

Usb Ble Hid Gamepad Easyeda

Arduino Er Test Hm 10 And At 09 Bluetooth 4 0 Module With Android

Icom Hm 36 Manual

Hm 10 And Hm 11 Datasheet V539

Schematic Details Hackaday Io

Controlling Robot Over Bluetooth Using Xbox Steering Wheel

Https Encrypted Tbn0 Gstatic Com Images Q Tbn 3aand9gcrnxnxxnstokf6q5ig0cs A0j2jptokgvvod3l8b8oyh1kya5xg Usqp Cau

How To Flash Genuine Hm 10 Firmware On Cc2541 Make Genuine Hm 10

Boss Hm 2 Heavy Metal Pedal Schematic Diagram

How To Use Hm 10 Ble Module With Arduino To Control An Led Using

Diy Smartwatch Circuit Design Keith Elliott S Personal Site

Wireless Chat Between A Hm Tr Module And The Avr Microcontroller

Https Www Afag Com Fileadmin User Upload Afag Produkte Htk Linear Pdf Files Oi Hm10 Hm16 Hm25 Pdf

Hm 16 Ble 4 1 Bluetooth Cc2541 Wireless Module Uart Bent Arduino

Apploader Upload Arduino Sketches Over Ble From Ipad Iphone

Hm 10 Bluetooth 4 Ble Modules Martyn Currey

Bluetooth 4 0 Hm 10 Cc2541 Ble Dan Chen S Lab

Jdy 08 Bluetooth 4 0 Module

Cc2541 3 3v Hm 10 Bluetooth Module Interfacing With 5v Ttl Obd1

Controlling Robot Over Bluetooth Using Xbox Steering Wheel

How To Use Bluetooth 4 0 Hm10 4 Steps With Pictures

Ble 4 0 Master Slave Integration Ibeacon Cc2541 Sensortag

Bluetooth Ble Adventures

Tunnel Dipper Hm 10 A Equipment Heathkit Brand Heath Co B

Hm10 Interfacing Zethus Ca

Schematic Showing The Five Point Sampling Design Employed At The

Schematic Diagram Of 10 Anatomical Regions In Right Foot With

Bluetooth 4 0 Hm 10 Master Slave Module Wiki

Ic Hm 98 Schematic Red Line Same Deal Here Execpt This Sk Flickr

Make A Bluetooth Driven Electronic Device With Arduino At Its

Hm 10 Ble Search Easyeda

Hm 10 Bluetooth 4 Ble Modules Martyn Currey

Tammy S How To Make Almost Anything

Plos One Impact Of Controlled Release Urea On Maize Yield And

1pcs Hm 10 Ble Bluetooth 4 0 Cc2540 Cc2541 Serial Wireless Module

Robber Board Ladvien S Lab

Ecs 945gct Gzt M Rev 1 0 Sch Service Manual Download Schematics

Uni T Ut61e Bluetooth Modification

Https Encrypted Tbn0 Gstatic Com Images Q Tbn 3aand9gcqchkaaxdgmwcuqwyr 8nbg6xrybwz2wdyuhdnxop9b0vftiu8k Usqp Cau

Ftp Imall Iteadstudio Com Modules Im130614001 Serial Port Ble Module Master Slave Hm 10 Ds Im130614001 Serial Port Ble Module Master Slave Hm 10 Pdf

Hm Tecs Promote Tumour Cell Intravasation And Metastasis A

Https Www Olimex Com Products Components Rf Bluetooth Serial Hc 06 Resources Hc06 Pdf

Bluetooth Low Energy Troyka Modul Amperka Viki

Hm 10 Vishay Mosfet Datasheets Mouser

Boss Hm2 Heavymetal Distortion Service Manual Download Schematics

Electronic Cricket Sound Generator

Https People Ece Cornell Edu Land Courses Ece4760 Pic32 Uart Hm10 Dsd 20tech 20hm 10 20datasheet Pdf